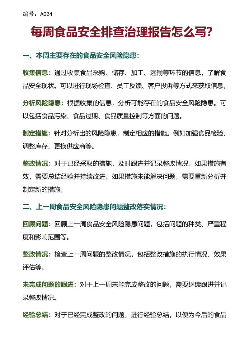
食品安全百日行动方案是针对当前食品安全领域存在的突出问题,通过集中整治与长效机制建设相结合,全面提升食品安全治理能力,保障人民群众“舌尖上的安全”的重要举措,本方案以“四个最严”要求(最严谨的标准、最严格的监管、最严厉的处罚、最严肃的问责)为根本遵循,聚焦重点领域、重点环节、重点品种,为期100天,旨在通过高强度、全方位的整治行动,有效遏制食品安全违法违规行为,推动食品安全形势持续向好。

总体要求与工作目标
总体要求:以习近平新时代中国特色社会主义思想为指导,深入贯彻落实食品安全法及其实施条例,坚持问题导向、目标导向、结果导向,强化属地管理责任和部门监管责任,压实企业主体责任,严厉打击食品安全违法犯罪,消除风险隐患,构建“政府监管、企业自律、社会监督”的共治格局。
工作目标:通过100天集中整治,实现“三个显著提升”:一是食品安全风险隐患排查整治能力显著提升,重点领域突出问题得到有效解决;二是食品生产经营者主体责任意识显著提升,违法违规行为明显减少;三是食品安全治理体系效能显著提升,群众食品安全满意度持续提高,具体目标包括:食品抽检合格率稳定在98%以上,重大食品安全事故零发生,群众食品安全投诉举报处理率100%。
重点整治内容
(一)重点领域
- 种养殖环节:重点整治农药兽药残留超标、非法添加、私屠滥宰、注水注药等问题,加强对农产品生产基地、养殖场、屠宰场的监管,推行标准化生产。
- 生产加工环节:聚焦食品生产小作坊、食品生产企业,整治无证生产、超范围超限量使用食品添加剂、使用劣质原料、标签标识不规范等行为。
- 流通环节:以农贸市场、超市、便利店为重点,检查食品储存条件、过期食品下架、进货查验记录落实等情况,严查“三无”食品、山寨食品。
- 餐饮服务环节:针对学校食堂、工地食堂、网络餐饮服务提供者,整治后厨卫生不达标、食材采购来源不明、餐具消毒不规范、超范围经营等问题。
(二)重点品种
- 高风险食品:肉类、蔬菜、水果、乳制品、婴幼儿配方食品、保健食品等。
- 节令性食品:中秋月饼、春节年货等,严打虚假宣传、过度包装。
- 地方特色食品:针对区域性问题突出的特色食品开展专项整治。
(三)重点违法行为
- 非法添加非食用物质、超范围超限量使用食品添加剂。
- 使用过期、变质、劣质原料生产食品。
- 伪造、篡改食品生产日期、保质期或标签标识。
- 无证无照生产经营或超范围经营。
- 发布虚假食品广告、夸大宣传功效。
实施步骤
(一)动员部署阶段(第1-10天)
成立专项行动领导小组,制定具体实施方案,明确责任分工,召开动员部署会议,广泛宣传发动,营造浓厚氛围。
(二)集中整治阶段(第11-80天)
- 全面排查:各监管部门对辖区内食品生产经营主体开展拉网式排查,建立风险隐患台账,实行销号管理。
- 严格执法:对排查出的违法违规行为,依法从严从重查处;涉嫌犯罪的,及时移送司法机关,典型案例公开曝光。
- 抽样检测:加大对重点品种、重点环节的抽检力度,及时公布抽检结果,不合格产品核查处置率100%。
(三)总结提升阶段(第81-100天)
总结专项行动成效,分析存在问题,研究建立长效监管机制,完善“黑名单”制度、信用惩戒机制,推动食品安全治理常态化、制度化。

保障措施
(一)加强组织领导
成立由政府分管领导任组长,市场监管、农业农村、公安、卫健等部门为成员的领导小组,定期召开联席会议,统筹推进各项工作。
(二)强化责任落实
明确各部门职责:市场监管部门负责生产、流通、餐饮环节监管;农业农村部门负责种养殖环节监管;公安部门打击食品安全犯罪;卫健部门负责风险监测与评估,建立“属地管理、分级负责、部门联动”的责任体系。
(三)加大宣传力度
利用电视、网络、社区宣传栏等平台,普及食品安全知识,曝光典型案例,引导消费者理性消费,鼓励群众参与监督(举报电话:12315)。
(四)严格督导考核
将专项行动纳入年度食品安全工作考核,对工作不力、问题突出的地区和单位进行通报批评,严肃追责问责。

(五)完善长效机制
通过专项行动,总结经验做法,修订完善相关制度,推动“互联网+监管”、智慧监管等技术应用,构建源头严防、过程严管、风险严控的长效机制。
预期成效
通过本方案实施,预计将实现以下成效:
- 食品安全水平提升:重点品种抽检合格率提高2-3个百分点,食品安全事故发生率大幅下降。
- 企业主体责任强化:食品生产经营者合规意识显著增强,自查自纠常态化。
- 社会共治格局形成:消费者食品安全素养提高,社会监督渠道更加畅通,形成“人人参与、共治共享”的良好局面。
相关问答FAQs
问题1:食品安全百日行动中,普通消费者可以参与哪些方面?
解答:消费者可以通过以下方式参与食品安全百日行动:一是积极学习食品安全知识,提高辨别能力,购买食品时注意查看生产日期、保质期、厂家信息等;二是主动监督,发现“三无”食品、过期食品或无证经营行为,及时通过12315热线举报;三是配合监管部门开展问卷调查或满意度测评,为食品安全监管提供参考意见,消费者还可以通过社区宣传、线上平台等渠道,了解专项行动进展,共同营造安全消费环境。
问题2:针对网络订餐平台的食品安全问题,百日行动中有哪些具体整治措施?
解答:针对网络订餐平台的整治措施主要包括:一是严格平台主体责任,要求平台对入网商家进行实名审核,严查无证、套证行为,确保线上线下经营主体一致;二是加强配送环节监管,规范外卖配送箱清洁消毒,推广使用食安封签,防止配送过程中食品污染;三是强化线上监测,利用技术手段排查虚假宣传、超范围经营等问题,对违规商家采取下架、关停等措施;四是开展“线上+线下”联动执法,对平台及商家进行突击检查,曝光典型案例,推动平台建立“黑名单”制度,形成长效震慑。
