食物中毒安全教育教案是保障学生饮食健康、培养安全意识的重要教学材料,其核心目标是通过系统讲解与实践互动,让学生掌握食物中毒的预防、识别与应对知识,降低食源性疾病风险,以下从教学目标、教学内容、教学过程、教学评价及延伸活动等方面展开详细设计。

教学目标
- 知识与技能:理解食物中毒的定义、常见原因及分类;掌握“清洁、生熟分开、煮熟烧透、安全存放、使用安全水源和原料”五大预防原则;学会识别食物中毒的早期症状,掌握基本的应急处理方法。
- 过程与方法:通过案例分析、小组讨论、情景模拟等活动,提升学生分析问题、解决问题的能力;通过观察实验(如细菌培养对比),直观理解食物变质过程。
- 情感态度与价值观:树立“食品安全第一”的意识,养成健康的饮食习惯,主动向家人传播食品安全知识,增强对食品安全的责任感。
(一)食物中毒的定义与危害
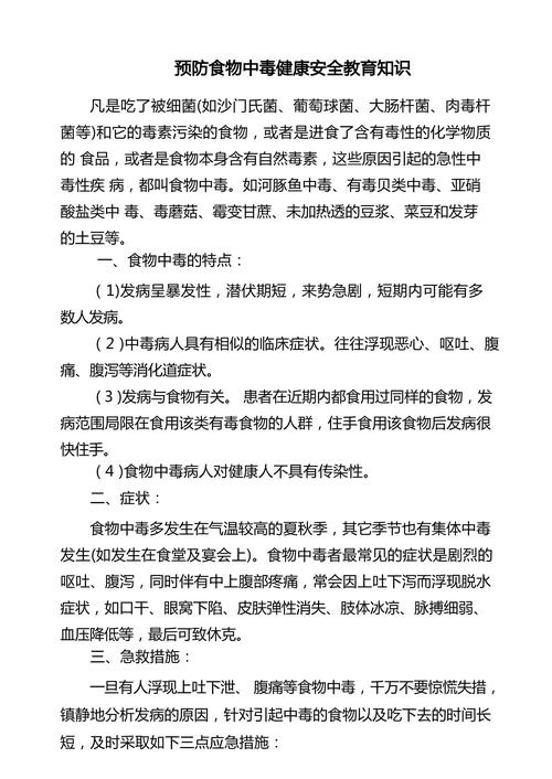
食物中毒是指食用被细菌、病毒、化学物质或有毒生物污染的食品,或食用含有天然毒素的食品后,出现的急性、亚急性疾病,其典型症状包括恶心、呕吐、腹痛、腹泻、发热等,严重时可导致脱水、休克甚至危及生命,据世界卫生组织统计,全球每年约6亿人因食物中毒患病,其中42万人死亡,儿童是高危人群。
(二)食物中毒的常见原因与分类
通过表格对比常见食物中毒类型、病原体、污染途径及高危食品:
| 分类 | 病原体/原因 | 常见污染途径 | 高危食品举例 |
|---|---|---|---|
| 细菌性中毒 | 沙门氏菌、金黄色葡萄球菌、大肠杆菌 | 生熟交叉污染、储存温度不当、未煮熟 | 生肉、禽蛋、剩菜剩饭、未消毒牛奶 |
| 真菌性中毒 | 霉菌毒素(如黄曲霉毒素) | 食品储存发霉、原料污染 | 发霉谷物、花生、坚果 |
| 化学性中毒 | 农药残留、亚硝酸盐、重金属 | 农药滥用、食品添加剂超标、容器污染 | 蔬菜水果(未彻底清洗)、腌制食品 |
| 生物性中毒 | 河豚毒素、毒蘑菇、发芽土豆 | 误食有毒动植物、加工不当 | 河豚、野生蘑菇、发芽土豆 |
(三)食物中毒的预防原则(核心重点)
- 保持清洁:饭前便后、处理食材后用肥皂洗手;厨房用具、砧板定期消毒,生熟分开使用(如生肉砧板与蔬菜砧板颜色区分);厨房环境保持干燥,避免细菌滋生。
- 生熟分开:生熟食品存放于不同容器,避免生熟食材直接接触;处理生肉后彻底清洁双手再接触即食食品。
- 煮熟烧透:肉类、禽类、蛋类、海鲜等需加热至中心温度70℃以上;剩菜剩饭再次加热时需彻底煮透;豆浆、四季豆等含天然毒素的食品需长时间加热。
- 安全存放:熟食和易腐败食品在5℃以下冷藏或60℃以上热藏;冷藏食品不宜超过3天,避免长时间室温放置;冰箱定期清理,防止交叉污染。
- 选用安全原料:购买食品时查看生产日期、保质期及包装完整性;不购买“三无”产品;蔬菜水果用流动水浸泡10-15分钟后清洗;生食蔬菜需彻底清洗消毒。
(四)食物中毒的识别与应急处理
- 症状识别:重点观察“呕吐、腹泻、腹痛”三大症状,若同时出现发热、便血、头晕等,需高度怀疑食物中毒。
- 应急处理步骤:
- 立即停止食用可疑食物,保留样本(剩余食物、呕吐物、排泄物)以备检测。
- 轻症患者处理:多饮用温盐水或口服补液盐,防止脱水;避免服用止泻药,以免毒素滞留体内。
- 重症患者处理:出现脱水症状(如尿量减少、口干)、呼吸困难、意识模糊时,立即拨打120送医,并告知医生可能的食物中毒原因。
教学过程设计
(一)导入环节(10分钟)
播放新闻片段或案例视频:某学校因食用未煮熟的扁豆导致学生集体食物中毒的事件,引发学生思考“为什么会发生食物中毒?如何避免?”
(二)新课讲授(30分钟)
- 案例分析:分组讨论“小明吃了隔夜西瓜后呕吐腹泻”的原因,引导学生从储存温度、清洁卫生等角度分析,总结细菌性中毒的预防要点。
- 实验演示:教师展示两组细菌培养皿(一组生肉接触过的培养基,一组高温加热后的培养基),对比细菌生长情况,直观说明“煮熟烧透”的重要性。
- 互动问答:通过提问“发芽土豆为什么不能吃?”“剩菜热几次最安全?”等,强化学生对关键知识点的记忆。
(三)情景模拟(20分钟)
设置“学校食堂疑似食物中毒”情景,学生分组扮演“中毒学生”“食堂负责人”“校医”“疾控中心人员”,模拟从症状报告、样本保留、紧急送医到原因调查的全过程,提升应急处理能力。

(四)总结与作业(10分钟)
五大预防原则”,布置实践作业:回家后检查家中冰箱食品储存情况,记录不符合安全标准的食品并向家长提出改进建议;绘制一张“家庭食品安全自查表”。
教学评价
- 过程性评价:观察学生在小组讨论、情景模拟中的参与度与表现,记录学生对知识点的掌握情况。
- 结果性评价:通过课后小测验(如选择题、简答题)检测学生对食物中毒原因、预防措施及应急处理方法的掌握程度。
- 实践作业评价:批改学生绘制的“家庭食品安全自查表”,反馈实践效果,鼓励学生将知识应用于生活。
延伸活动
- 主题班会:组织“食品安全小卫士”活动,学生通过手抄报、短视频等形式宣传食品安全知识。
- 社区宣传:联合社区开展“食品安全进家庭”活动,学生向居民讲解农药残留清洗方法、剩菜处理技巧等。
相关问答FAQs
Q1:如果怀疑食物中毒,是否应该立即催吐?
A1:不一定,催吐仅适用于食用有毒食物后2小时内、意识清醒的患者,且需避免误吸,若患者已出现昏迷、抽搐,或食用了强腐蚀性物质(如碱、酸),禁止催吐,应立即送医,无论是否催吐,都需保留可疑食物样本,以便后续检测。
Q2:冰箱能完全防止食物变质吗?食品在冰箱存放越久越好吗?
A2:冰箱不能完全防止食物变质,只能延缓细菌繁殖,低温环境下,部分细菌(如李斯特菌)仍可生长,且食品长时间存放会导致营养流失、口感变差,甚至产生有害物质(如冷藏过久的肉类可能产生亚硝酸盐),建议熟食冷藏不超过3天,生肉不超过1周,食用前需彻底加热。
