痛风的病程发展是一个渐进性的过程,根据临床表现、实验室检查及病理特征,通常可分为四个主要分期,每个阶段都有其独特的特点和管理重点,理解这些分期有助于患者早期干预、延缓疾病进展,并减少并发症的发生。

无症状高尿酸血症期
这是痛风病程的起始阶段,核心特征是血尿酸水平持续升高,但尚未出现明显的关节疼痛或组织损伤,正常情况下,人体内尿酸的生成与排泄处于动态平衡,当嘌呤代谢紊乱(如尿酸生成过多或排泄减少)导致血尿酸超过饱和度时,尿酸盐晶体便可能在关节、滑膜、软骨等部位沉积,但此时沉积量较少或未引发明显的炎症反应。
临床特点:
- 患者通常无任何自觉症状,往往在体检时发现血尿酸升高(男性≥420μmol/L,女性≥360μmol/L)。
- 部分患者可能因尿酸盐结晶沉积在肾脏而出现尿常规异常(如镜下血尿、蛋白尿),但肾功能仍正常。
- 此阶段虽无症状,但尿酸盐晶体已在体内悄然“埋下种子”,为后续痛风发作奠定基础。
管理重点:
- 生活方式干预是核心,包括限制高嘌呤食物(如动物内脏、海鲜、浓肉汤)、减少酒精摄入(尤其是啤酒和白酒)、控制体重、多饮水(每日至少2000ml)以促进尿酸排泄。
- 需定期监测血尿酸水平,同时评估合并症(如高血压、糖尿病、高脂血症)的风险,这些因素会加速尿酸盐沉积。
- 是否需要药物治疗需个体化评估:对于血尿酸≥540μmol/L或有心血管高危因素者,建议启动降尿酸治疗;若血尿酸在420-540μmol/L之间且无高危因素,可先通过生活方式调整观察。
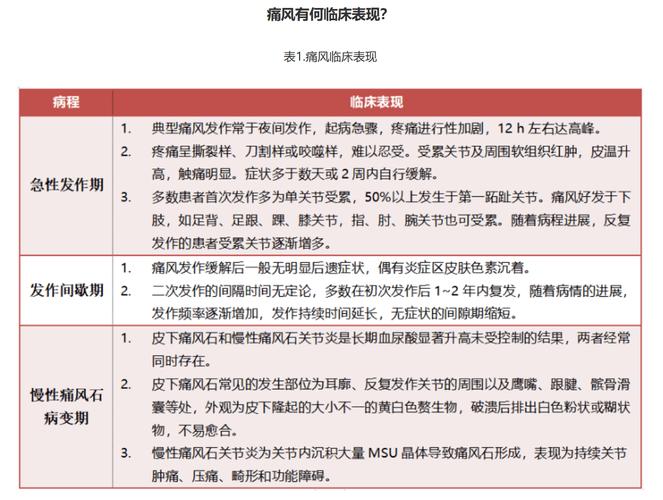
急性关节炎期
当尿酸盐晶体在关节内沉积到一定量,或因诱因(如暴饮暴食、关节损伤、药物影响、剧烈运动)导致晶体脱落、引发关节滑膜剧烈炎症时,痛风进入急性发作期,这是痛风患者最常经历且痛苦最明显的阶段。

临床特点:
- 起病急骤:多在夜间或清晨突然发作,关节出现红、肿、热、痛,疼痛程度剧烈,甚至难以忍受(如“刀割样”“咬噬样”疼痛),常在数小时内达到高峰。
- 好发部位:首次发作约90%累及单关节,以第一跖趾关节(大脚趾)最常见,其次为踝、膝、腕、指等关节,反复发作可累及多关节。
- 自限性:未经治疗时,急性症状通常在数天至2周内自行缓解,关节功能恢复,但受累关节皮肤可能出现脱屑、瘙痒,进入“间歇期”。
- 实验室检查:发作期血尿酸可能正常(因炎症导致尿酸从关节处回流),但关节腔滑液检查可见针状尿酸盐晶体(确诊金标准);血常规提示白细胞升高、C反应蛋白(CRP)及血沉增快。
管理重点:
- 急性期治疗:以快速抗炎镇痛为目标,首选非甾体抗炎药(如吲哚美辛、依托考昔)、秋水仙碱(小剂量使用,减少腹泻副作用)或糖皮质激素(对非甾体抗炎药禁忌者)。
- 休息与关节制动:发作期避免负重,可抬高患肢,局部冷敷缓解疼痛。
- 避免诱因:严格忌酒、控制高嘌呤饮食、避免关节损伤、过度劳累等。
间歇期
急性关节炎发作后,症状完全消退,关节功能恢复正常,进入无症状的间歇期,此阶段长短不一,从数月、数年到数十年不等,若未有效控制血尿酸水平,发作频率会逐渐增加,间歇期缩短。
临床特点:

- 患者无关节疼痛等不适,但体内尿酸盐晶体仍在持续沉积,关节及周围组织逐渐出现慢性损伤。
- 部分患者在此期可通过B超或双能CT发现关节内尿酸盐晶体沉积或痛风石形成。
- 若间歇期血尿酸仍未达标,多数患者在1年内会复发,且发作部位可能从单关节扩展到多关节,甚至出现痛风石。
管理重点:
- 降尿酸治疗启动:无论间歇期长短,一旦确诊痛风(如曾发作过急性关节炎),均应启动降尿酸治疗,控制血尿酸<360μmol/L(有痛风石者<300μmol/L)。
- 药物选择:根据尿酸升高机制选择促尿酸排泄药(如苯溴马隆,适用于尿酸排泄减少者)或抑制尿酸生成药(如别嘌醇、非布司他,适用于尿酸生成过多者),用药期间需监测肝肾功能及血尿酸水平。
慢性痛风石期
这是痛风病程的晚期阶段,长期高尿酸血症导致大量尿酸盐晶体沉积,形成痛风石(又称痛风结节),并伴随关节结构破坏和肾功能损害。
临床特点:
- 痛风石形成:痛风石是痛风的特征性表现,常见于耳廓、鹰嘴、肌腱、关节周围等部位,大小不一,质地较硬,初期可移动,后期与组织粘连,表面皮肤变薄、破溃后排出白色尿酸盐结晶,经久不愈。
- 慢性关节炎:由于反复发作和晶体沉积,关节出现持续性肿胀、畸形,活动受限,严重者导致残疾。
- 肾脏损害:约20%-40%的患者合并尿酸性肾结石或痛风性肾病,表现为腰痛、血尿、蛋白尿,最终可发展为肾衰竭。
- 其他并发症:常合并高血压、糖尿病、冠心病等代谢性疾病,增加治疗难度。
管理重点:
- 强化降尿酸治疗:目标值为血尿酸<300μmol/L,可促进痛风石溶解和缩小,需长期甚至终身用药。
- 痛风石处理:小痛风石可药物溶解,较大或破溃者需手术切除。
- 肾脏保护:积极治疗肾结石和痛风性肾病,多饮水、碱化尿液(如口服碳酸氢钠),避免使用损伤肾脏的药物。
- 多学科管理:联合风湿免疫科、肾内科、骨科等,综合控制并发症,改善生活质量。
痛风病程分期及特点总结表
| 分期 | 核心特征 | 临床表现 | 治疗目标 |
|---|---|---|---|
| 无症状高尿酸血症期 | 血尿酸升高,无尿酸盐晶体引发的炎症反应 | 无症状,体检发现血尿酸升高 | 生活方式干预,必要时降尿酸治疗 |
| 急性关节炎期 | 尿酸盐晶体引发关节滑膜急性炎症 | 突发关节红肿热痛,好发于第一跖趾关节,自限性 | 快速抗炎镇痛,缓解症状,避免诱因 |
| 间歇期 | 急性症状消退,但尿酸盐晶体持续沉积 | 无症状,间歇期长短不一,易复发 | 启动降尿酸治疗,控制血尿酸达标 |
| 慢性痛风石期 | 大量尿酸盐晶体沉积,形成痛风石及多器官损害 | 痛风石、慢性关节炎、肾脏损害、关节畸形 | 强化降尿酸,溶解痛风石,保护肾功能,综合管理 |
相关问答FAQs
Q1:无症状高尿酸血症一定会发展为痛风吗?
A:不一定,研究表明,无症状高尿酸血症患者中,仅部分(约5%-12%)会发展为痛风,其进展风险与血尿酸水平、合并症(如高血压、糖尿病)、生活方式等因素密切相关,血尿酸越高、持续时间越长,进展为痛风的概率越大,即使无症状,也需通过控制饮食、监测尿酸等方式降低风险,必要时在医生指导下进行预防性治疗。
Q2:痛风石出现后还能消除吗?
A:可以,但需要长期规范治疗,痛风石的本质是尿酸盐晶体沉积,当血尿酸长期稳定达标(<300μmol/L)时,沉积的晶体可逐渐被溶解并排出体外,这个过程较缓慢,小痛风石可能在数月至1年内缩小,大痛风石则需要更长时间(1-3年或更长),对于较大、已破溃或影响功能的痛风石,可在降尿酸治疗基础上手术切除,需注意,自行挤压或挑破痛风石可能导致感染,务必在医生处理下进行。
