这是一个非常好的问题,也是所有考虑近视手术的人最关心的问题。

对于经过严格、全面术前检查、符合手术条件的患者来说,激光矫正近视手术(包括LASIK、SMILE、TransPRK等)是安全、有效且成熟的。 它已经被全球眼科界广泛应用了数十年,技术已经非常成熟。
“安全”是一个相对概念,它取决于多个因素,我们可以从以下几个方面来全面理解这个问题:
为什么说它“安全”?(安全性的基础)
- 技术成熟,历史悠久:最早的激光角膜切削术(PRK)自上世纪80年代末就开始应用,而更先进的LASIK和SMILE技术也已有超过20年的临床历史,大量的长期跟踪研究证实了其长期的有效性和安全性。
- 手术的可逆性(相对):激光手术的核心是改变角膜的形态,属于不可逆的,如果出现严重问题(非常罕见),或者未来有更好的技术,角膜组织本身还存在再次手术调整的可能性,这通常不被推荐,因为会再次增加风险。
- 精准的计算机控制:现在的激光手术都是由高精度的计算机系统控制的,能够根据你术前检查的个性化数据进行精确切削,误差极小,远超人手操作的精度。
- 严格的术前筛选:这是保证手术安全最重要的环节,医院会通过20多项详细的检查,排除掉不适合手术的人,圆锥角膜、角膜过薄、重度干眼症、活动性眼部炎症、自身免疫性疾病患者等,都会被严格排除在外,只有“合格”的人才能接受手术。
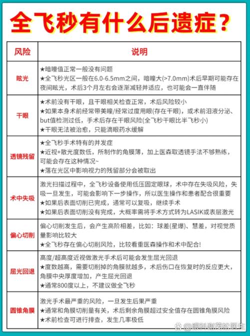
存在哪些“风险”和“并发症”?(需要了解的潜在问题)
任何手术都有风险,近视激光手术也不例外,但绝大多数并发症是轻微的、暂时的,并且可以通过药物或后续治疗得到解决。
常见且通常轻微的短期并发症:
- 干眼症:这是最常见的术后症状,手术过程中切断的角膜神经需要时间再生,这会影响泪液的分泌和分布,大部分人在3-6个月内会逐渐缓解,少数人可能需要更长时间或使用人工泪液。
- 夜间视力问题:部分人术后初期会出现夜间视力下降、眩光(看灯光有光晕)、星芒(看灯光有放射状光线)等症状,这是因为角膜切削区与未切削区的过渡区在暗光下更明显,绝大多数情况下,这些症状会在3-6个月内随着时间推移而显著减轻或消失。
- 疼痛和异物感:术后24-48小时内,眼睛会有明显的异物感、流泪、畏光等症状,这是正常的术后反应,遵医嘱用药后会逐渐缓解。
罕见但严重的并发症(发生率极低):
- 感染:任何手术都有感染风险,但发生率极低(低于0.1%),严格遵医嘱使用抗生素眼药水可以有效预防。
- 角膜瓣相关并发症(主要针对LASIK):对于LASIK手术,可能出现角膜瓣移位、皱褶、上皮植入等,但随着技术进步(如飞秒激光制瓣),这些风险已经大大降低,SMILE手术由于没有制作角膜瓣,因此完全避免了这类风险。
- 过矫或欠矫:即矫正度数超过了或未达到预期目标,这可能导致残留近视、远视或散光,大部分人度数在安全范围内,如果残留度数较高,可以在术后一年待视力稳定后进行二次增效手术或佩戴低度数眼镜。
- 圆锥角膜:这是最严重的潜在并发症,即角膜进行性变薄、凸出,导致视力严重下降。但请注意,严格的术前检查会筛查出角膜形态异常、厚度不足的高危人群,从源头上杜绝了圆锥角膜的发生,在正规医院,由专业医生操作,发生圆锥角膜的概率极低,接近于零。
- 最佳矫正视力下降:极少数人(约1-2%)的术后最佳矫正视力(戴眼镜能达到的最佳视力)会比术前略有下降,通常只是下降1-2行,但对部分人来说可能难以接受。
如何将风险降到最低?(确保安全的关键)
手术的安全性,70%取决于术前检查,30%取决于手术过程和术后护理。

- 选择正规的医疗机构和经验丰富的医生:这是最重要的一步,不要贪图便宜去不合规的诊所,大型眼科专科医院或三甲医院的眼科通常设备更先进、医生经验更丰富、处理并发症的能力更强。
- 进行最全面的术前检查:务必完成所有检查项目,并如实告知医生你的全部病史(眼部和全身),医生会根据检查结果判断你是否适合手术,以及适合哪种手术方式。
- 选择适合自己的手术方式:
- SMILE(全飞秒):无瓣、微创、恢复快,对角膜神经损伤较小,干眼症发生率相对较低,适合大多数中低度近视、角膜厚度足够的人。
- LASIK(半飞秒):恢复极快,视力稳定快,适用范围广(尤其适合角膜薄、度数高的人),但有角膜瓣,存在相关风险。
- TransPRK(全激光):无瓣、无切口,对角膜厚度要求最低,但术后疼痛感相对明显,恢复期稍长,适合角膜偏薄、军人、警察等特殊职业人群。
- T-PRK(SMART):TransPRK的升级版,体验更佳。
- SBK(超薄LASIK):制作更薄的角膜瓣,保留了更多角膜基质层。
- 严格遵守医嘱进行术后护理:按时用药、定期复查、避免揉眼、短期内避免游泳和剧烈运动等,这是防止感染和确保良好恢复的重要保障。
高度近视激光手术对于合适的患者是安全的。
您可以把它看作一个与戴隐形眼镜相比,长期来看风险更低的“投资”,戴隐形眼镜有角膜感染、角膜新生血管、干眼等长期风险,而激光手术的风险主要集中在术后短期内,并且大部分是可控、可逆的。
给您的建议: 如果您有摘镜的意愿,最正确的做法是:预约一家正规医院的眼科,进行一次全面的术前检查。 让专业医生根据您的眼部条件(角膜厚度、曲率、眼底情况等)和用眼需求,为您评估是否适合手术,以及哪种手术方式对您来说最安全、效果最好,只有通过检查,您才能得到最适合自己的答案。
