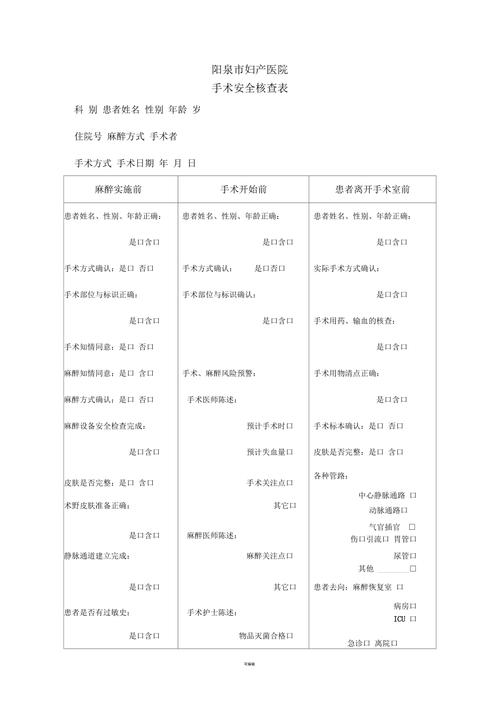
手术安全核查记录是指医疗机构在手术过程中,为确保患者安全,对手术前、手术中、手术后各环节进行详细记录的一种医疗文书,它涵盖了患者的身份信息、手术方案、术前准备、术中情况、术后恢复等多个方面,对于提高手术质量、保障患者安全具有重要意义。

手术安全核查记录的内容
患者基本信息
| 项目 | |
|---|---|
| 姓名 | 患者姓名 |
| 性别 | 患者性别 |
| 年龄 | 患者年龄 |
| 身份证号 | 患者身份证号 |
| 住院号 | 患者住院号 |
| 科室 | 患者所在科室 |
| 病床号 | 患者病床号 |
手术基本信息
| 项目 | |
|---|---|
| 手术名称 | 手术名称 |
| 手术部位 | 手术部位 |
| 手术方式 | 手术方式 |
| 手术时间 | 手术时间 |
| 手术医师 | 手术医师姓名 |
| 住院医师 | 住院医师姓名 |
| 护士 | 护士姓名 |
术前准备

| 项目 | |
|---|---|
| 术前检查 | 术前各项检查结果 |
| 术前用药 | 术前用药情况 |
| 术前谈话 | 术前与患者及家属谈话记录 |
| 术前签字 | 术前知情同意书签字 |
| 术前备血 | 术前备血情况 |
术中情况
| 项目 | |
|---|---|
| 手术过程 | 手术过程描述 |
| 手术器械 | 使用的手术器械及数量 |
| 输血情况 | 输血情况及血型 |
| 手术并发症 | 术中出现的并发症及处理措施 |
| 手术时间 | 手术实际用时 |
术后情况
| 项目 | |
|---|---|
| 术后观察 | 术后生命体征及病情变化 |
| 术后用药 | 术后用药情况 |
| 术后护理 | 术后护理措施及效果 |
| 术后并发症 | 术后出现的并发症及处理措施 |
| 术后随访 | 术后随访情况 |
手术安全核查记录的作用
-
保障患者安全:通过详细记录手术过程,有助于及时发现并处理手术风险,降低手术并发症的发生率。

-
提高手术质量:手术安全核查记录有助于总结手术经验,提高手术医师和护士的操作技能。
-
便于医疗纠纷处理:手术安全核查记录可以作为医疗纠纷处理的依据,保护患者和医疗机构的合法权益。
-
促进医疗质量管理:手术安全核查记录有助于医疗机构对手术过程进行持续改进,提高医疗质量。
FAQs:
问题:手术安全核查记录需要由谁填写?
解答:手术安全核查记录由手术医师、住院医师、护士共同填写,确保记录的准确性和完整性。
问题:手术安全核查记录需要保存多长时间?
解答:手术安全核查记录需要保存至少30年,以备日后查阅和审计。
