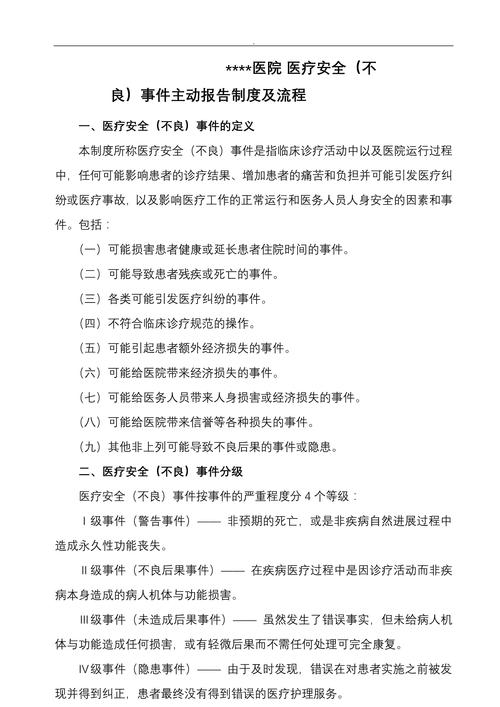
医疗安全(不良)事件是指在医疗机构中,由于各种原因导致的医疗活动中的意外或差错,可能对患者造成伤害或不良后果的事件,这些事件可能涉及医生、护士、药剂师、医技人员等多个环节,其发生原因复杂多样,本文将从医疗安全(不良)事件的定义、分类、原因、预防和处理等方面进行详细阐述。

医疗安全(不良)事件的定义
医疗安全(不良)事件是指在医疗机构中,由于各种原因导致的医疗活动中的意外或差错,可能对患者造成伤害或不良后果的事件,这些事件可能包括但不限于以下几种情况:
- 诊断错误:医生在诊断过程中出现失误,导致患者未能得到及时、正确的治疗。
- 治疗错误:医生在治疗过程中出现失误,导致患者病情加重或出现新的并发症。
- 药物不良反应:患者在使用药物过程中出现不良反应,如过敏反应、药物相互作用等。
- 医疗器械不良事件:医疗器械使用过程中出现故障或不当操作,导致患者受伤。
- 医疗护理不良事件:护士在护理过程中出现失误,如护理不当、操作不规范等。
医疗安全(不良)事件的分类
根据事件发生的严重程度,医疗安全(不良)事件可分为以下几类:

- 轻微事件:对患者造成轻微伤害或不适,如皮肤破损、疼痛等。
- 一般事件:对患者造成一定程度的伤害或不适,如感染、并发症等。
- 重度事件:对患者造成严重伤害或危及生命,如器官功能衰竭、死亡等。
医疗安全(不良)事件的原因
- 医疗人员因素:医生、护士等医疗人员业务水平不高、经验不足、操作不规范等。
- 医疗机构因素:医疗机构管理不善、设备陈旧、药品质量不合格等。
- 患者因素:患者病情复杂、依从性差、心理因素等。
- 社会因素:医疗资源分配不均、医疗费用负担过重等。
医疗安全(不良)事件的预防
- 加强医疗人员培训:提高医疗人员的业务水平、操作规范和应急处理能力。
- 优化医疗机构管理:加强医疗机构的制度建设、设备更新和药品质量监管。
- 提高患者依从性:加强患者健康教育,提高患者对医疗活动的认识和配合度。
- 加强社会监督:充分发挥社会舆论和群众监督作用,促进医疗安全。
医疗安全(不良)事件的处理
- 及时报告:医疗安全(不良)事件发生后,医疗机构应立即向相关部门报告。
- 采取补救措施:针对事件原因,采取有效措施,减轻对患者的不良影响。
- 调查分析:对事件进行深入调查和分析,查找原因,制定改进措施。
- 教训总结:总结事件教训,加强医疗安全管理,防止类似事件再次发生。
以下是一个医疗安全(不良)事件案例分析表格:

| 事件时间 | 事件地点 | 事件类型 | 事件原因 | 事件后果 | 处理措施 |
|---|---|---|---|---|---|
| 2026年3月 | 某医院 | 药物不良反应 | 药物使用过量 | 患者出现过敏反应 | 停止使用该药物;2. 进行抗过敏治疗;3. 加强药物使用管理 |
FAQs:
-
医疗安全(不良)事件对患者有哪些影响? 答:医疗安全(不良)事件可能对患者造成以下影响:1. 疾病加重或出现新的并发症;2. 患者身体和心理痛苦;3. 增加治疗费用;4. 影响患者生活质量。
-
如何预防和减少医疗安全(不良)事件的发生? 答:预防和减少医疗安全(不良)事件的发生,可以从以下几个方面入手:1. 加强医疗人员培训,提高业务水平和操作规范;2. 优化医疗机构管理,加强设备更新和药品质量监管;3. 提高患者依从性,加强患者健康教育;4. 加强社会监督,充分发挥舆论和群众监督作用。
