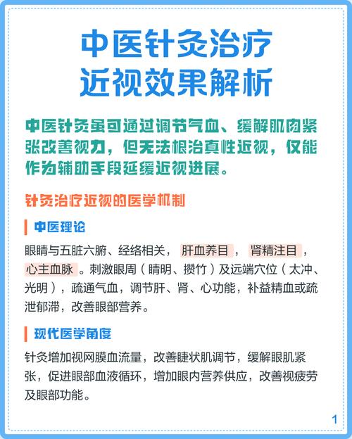
针灸作为一种传统的中医治疗方法,近年来在治疗近视方面得到了越来越多的关注,其理论依据主要基于中医的整体观念和经络学说,以下将从以下几个方面详细阐述针灸治疗近视的理论依据。

中医整体观念
中医认为,人体是一个有机的整体,各个器官、组织、细胞之间相互联系、相互影响,近视作为一种眼部疾病,其发生与全身的气血、脏腑功能失调有关,针灸治疗近视正是基于这一整体观念,通过调节全身气血,改善眼部血液循环,从而达到治疗近视的目的。
经络学说
经络是中医理论的重要组成部分,是人体气血运行的通道,针灸治疗近视的理论依据之一就是经络学说,中医认为,眼部的经络与全身经络相连,眼部疾病的发生与经络不通有关,针灸通过刺激特定的穴位,调节经络的气血运行,从而达到治疗近视的效果。

以下是针灸治疗近视常用的穴位及其作用:
| 穴位名称 | 作用 |
|---|---|
| 睛明 | 清热明目,缓解眼疲劳 |
| 太冲 | 调肝气,疏肝解郁 |
| 合谷 | 活血通络,缓解眼疲劳 |
| 太溪 | 补肾阴,益精明目 |
| 风池 | 疏风解表,清热明目 |
| 足三里 | 健脾胃,养气血 |
现代医学研究
现代医学研究也证实,针灸治疗近视具有一定的疗效,研究表明,针灸可以改善眼部血液循环,降低眼压,缓解眼疲劳,从而对近视有一定的治疗作用。
以下是针灸治疗近视的机制:

-
调节神经递质:针灸可以调节眼部神经递质的释放,如乙酰胆碱、去甲肾上腺素等,从而改善眼部功能。
-
改善血液循环:针灸可以扩张血管,增加眼部血液循环,提高眼部氧分压,促进眼部组织的修复。
-
抗氧化作用:针灸具有抗氧化作用,可以清除眼部自由基,减轻眼部组织的氧化损伤。
-
调节免疫:针灸可以调节机体免疫功能,增强眼部组织的抵抗力。
FAQs:
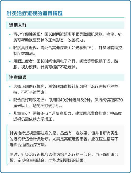
针灸治疗近视的效果如何?
答:针灸治疗近视具有一定的疗效,但效果因人而异,针灸治疗近视需要一定的时间,患者需要坚持治疗才能看到明显的效果。
针灸治疗近视是否安全?
答:针灸治疗近视是安全的,但需要注意以下几点:
(1)选择正规医疗机构和有资质的针灸师进行治疗。
(2)在治疗过程中,如有不适,应及时告知医生。
(3)孕妇、心脏病患者、出血性疾病患者等不宜进行针灸治疗。
