X射线探伤是一种非破坏性检测技术,广泛应用于工业生产中,如金属、塑料、陶瓷等材料的缺陷检测,X射线探伤过程中会产生辐射,安全距离是保障操作人员健康的重要措施,以下是对X射线探伤安全距离的详细介绍。

X射线探伤原理
X射线探伤是利用X射线穿透物体,根据物体内部缺陷对X射线吸收、散射和反射等特性,通过检测X射线穿透后的强度变化,从而判断物体内部缺陷的位置、大小和形状,X射线探伤具有穿透力强、分辨率高、检测速度快等优点。
X射线探伤安全距离
国际标准

根据国际非破坏性检测协会(NDT)的规定,X射线探伤操作人员应保持的安全距离如下:
| 探伤设备类型 | 安全距离(cm) |
|---|---|
| 1kV以下 | 10 |
| 1-5kV | 20 |
| 5-10kV | 30 |
| 10kV以上 | 50 |
国内标准
我国《X射线探伤安全防护规定》对X射线探伤安全距离也做了明确规定:
| 探伤设备类型 | 安全距离(cm) |
|---|---|
| 1kV以下 | 10 |
| 1-5kV | 20 |
| 5-10kV | 30 |
| 10kV以上 | 50 |
实际操作中安全距离的调整

在实际操作中,安全距离还需根据以下因素进行调整:
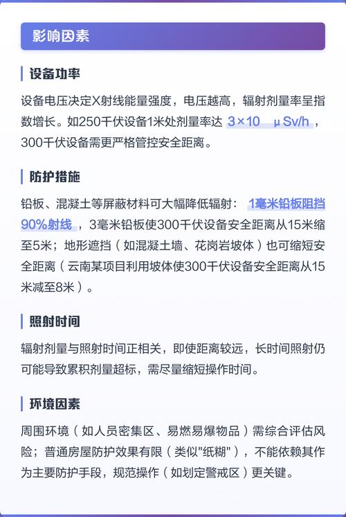
(1)X射线探伤设备的功率:功率越高,辐射强度越大,安全距离应相应增加。
(2)被探伤物体的厚度:物体越厚,X射线穿透力越弱,安全距离应相应增加。
(3)探伤人员的工作时间:工作时间越长,接受辐射的累积剂量越大,安全距离应相应增加。
X射线探伤安全防护措施
探伤设备防护
(1)采用低辐射强度X射线探伤设备,降低辐射危害。
(2)使用X射线防护罩,隔离辐射源。
探伤人员防护
(1)穿戴个人防护用品,如防护服、防护眼镜、防护手套等。
(2)定期进行健康检查,关注辐射对人体的潜在影响。
(3)合理调整工作时间,避免长时间暴露在辐射环境中。
X射线探伤安全距离总结
X射线探伤安全距离是保障操作人员健康的重要措施,在实际操作中,应根据探伤设备类型、被探伤物体厚度、探伤人员工作时间等因素,合理调整安全距离,采取有效的防护措施,降低辐射危害。
FAQs:
问题:X射线探伤安全距离是如何确定的?
解答:X射线探伤安全距离是根据国际标准、国内标准以及探伤设备类型、被探伤物体厚度、探伤人员工作时间等因素综合确定的。
问题:如何降低X射线探伤过程中的辐射危害?
解答:降低X射线探伤过程中的辐射危害,可以从以下几个方面入手:
(1)采用低辐射强度X射线探伤设备。
(2)使用X射线防护罩,隔离辐射源。
(3)穿戴个人防护用品,如防护服、防护眼镜、防护手套等。
(4)合理调整工作时间,避免长时间暴露在辐射环境中。
